PCV2の遺伝子型について解説!
病原体
豚サーコウイルス2型(Porcine circovirus type 2 :PCV2)
サーコウイルス科 (Circoviridae) サーコウイルス属 (Circovirus) に属し、エンベロープのない直径約 17nmの小型ウイルスで、約 1.8kbの 1本鎖環状DNAをゲノムとして有しています。
主症状
離乳豚の発育不良,呼吸困難及び死亡率上昇等があげられます。
遺伝子型
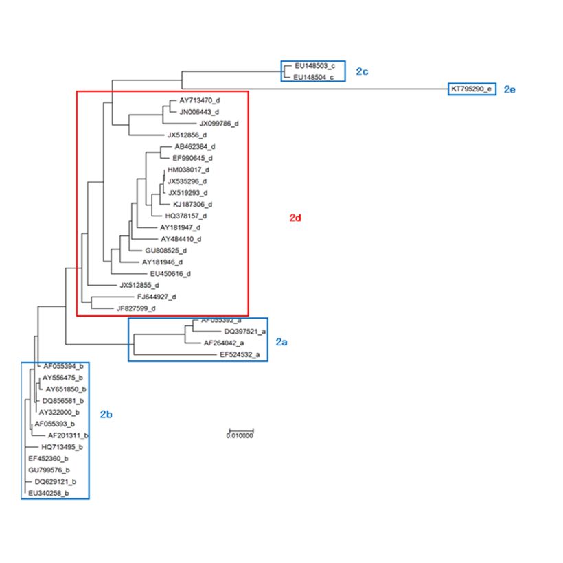
PCV2は ORF2の塩基配列に基づく系統樹解析により遺伝子型が分類され、現在までに 5つの遺伝子型(PCV2a, PCV2b, PCV2c, PCV2d及び PCV2e) の存在が報告されています。
a:1990年代によく検出されていた遺伝子型.かつては PCV2aの流行が主体であったため,同遺伝子型をベースとしたワクチンが製造及び使用されてきました。
b:2003年以降北米等において、PCV2bに優勢株が置き換わりました。国内では2008年頃からPCV2aに置き換わるように出現した型です。
c:2008年にデンマークで3例及び2015年にブラジルで1例が報告されているのみで、その他の国・地域での報告はありません。
d:近年(2012頃~)世界的に優勢な型。
e:2016 年に、これまで国内で報告されていない PCV2e が初めて検出されました。病原性の程度は不明です。
PCV2はワクチンが販売されているとはいえ、まだまだ油断のならない疾病です。私たちはPCV2の遺伝子型を初め、抗原検査、抗体検査も実施しておりますので、お気軽にお問い合わせください。
